首 页
公司介绍
公司介绍
技术发展
企业文化
生态农业
标准体系
技术服务
土壤检测报告
农产品检测报告
服务项目
课程培训
技术服务
运营合作
资讯动态
公司动态
农业资讯
政策法规
网上商城
投入品
农产品
基地农场
联系我们
公司动态
农业资讯
政策法规
政策法规
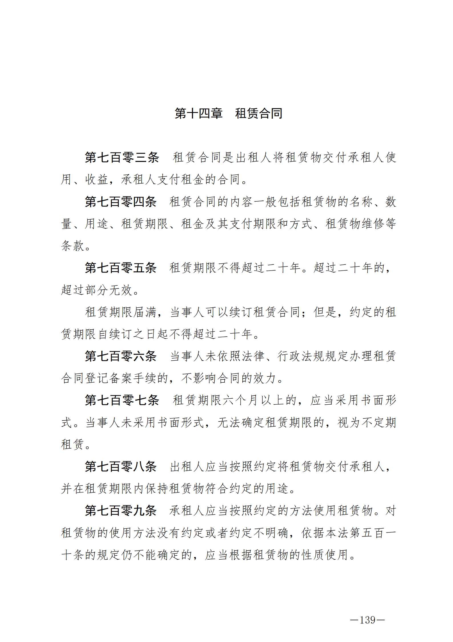
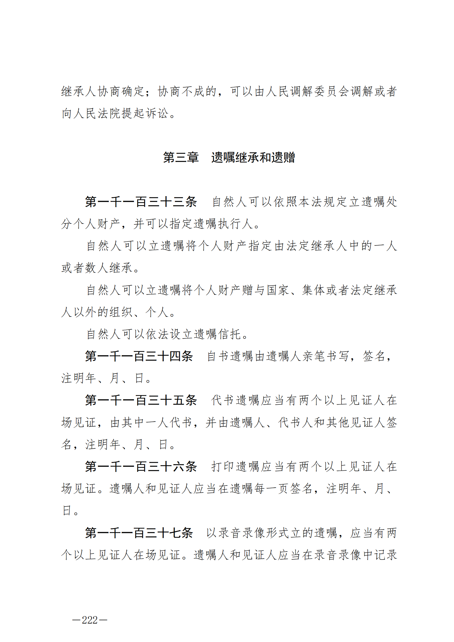
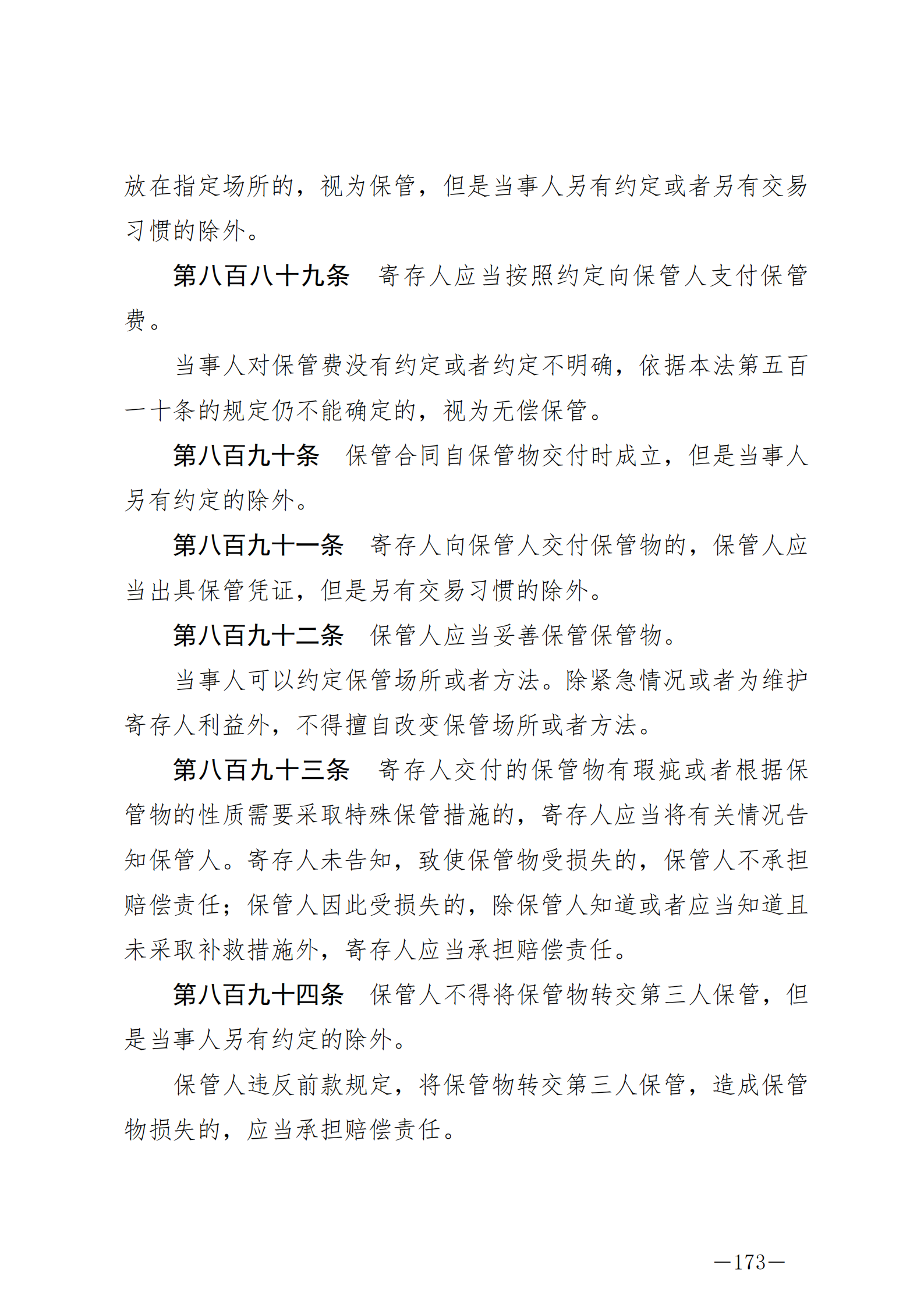
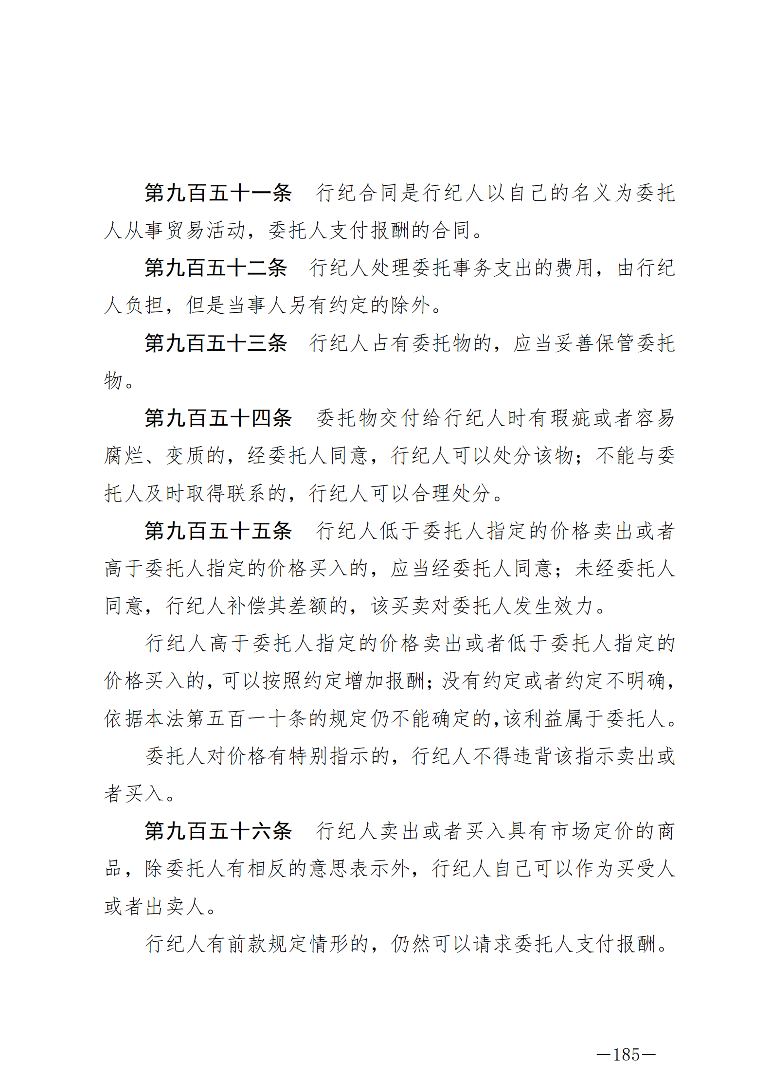
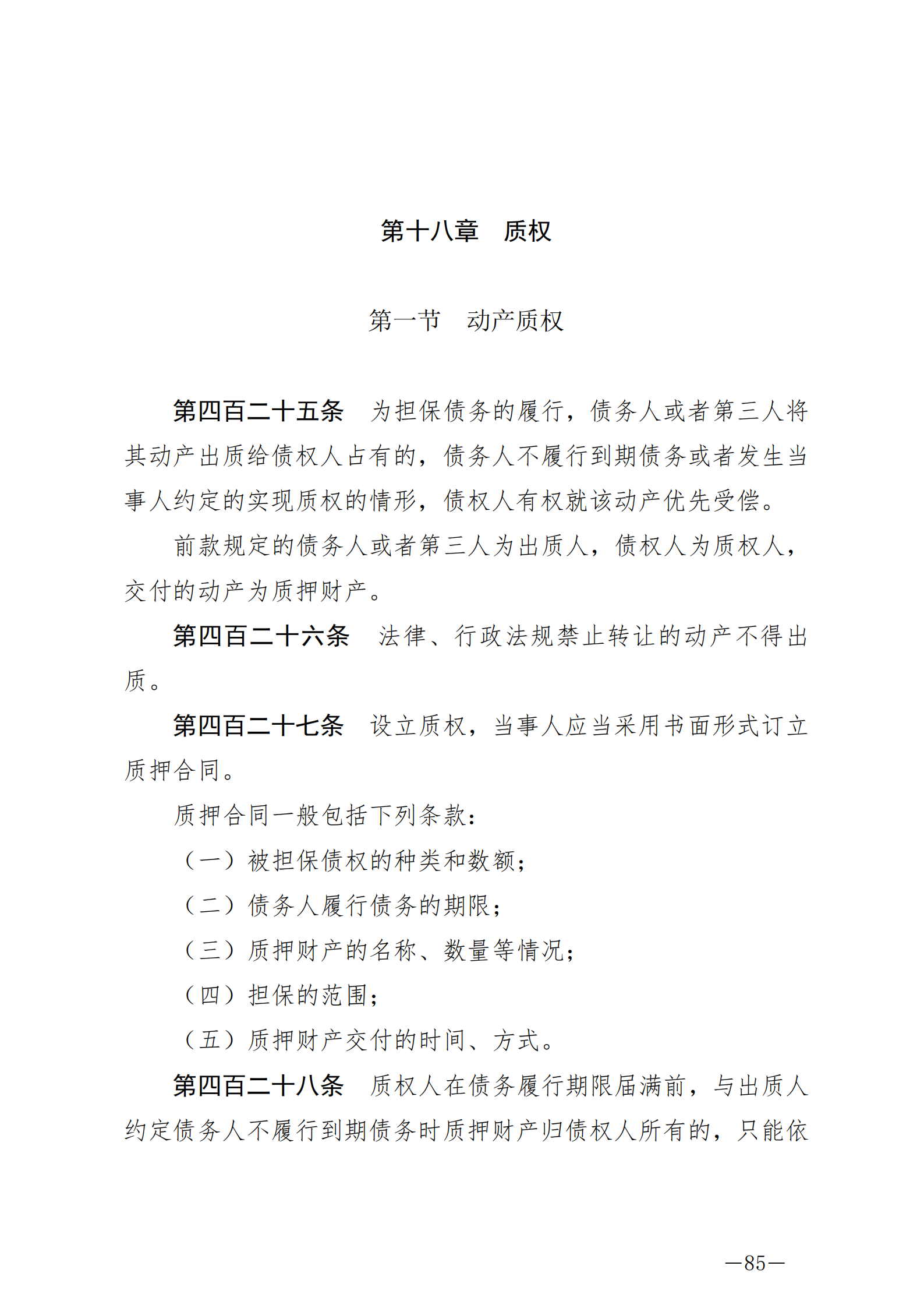
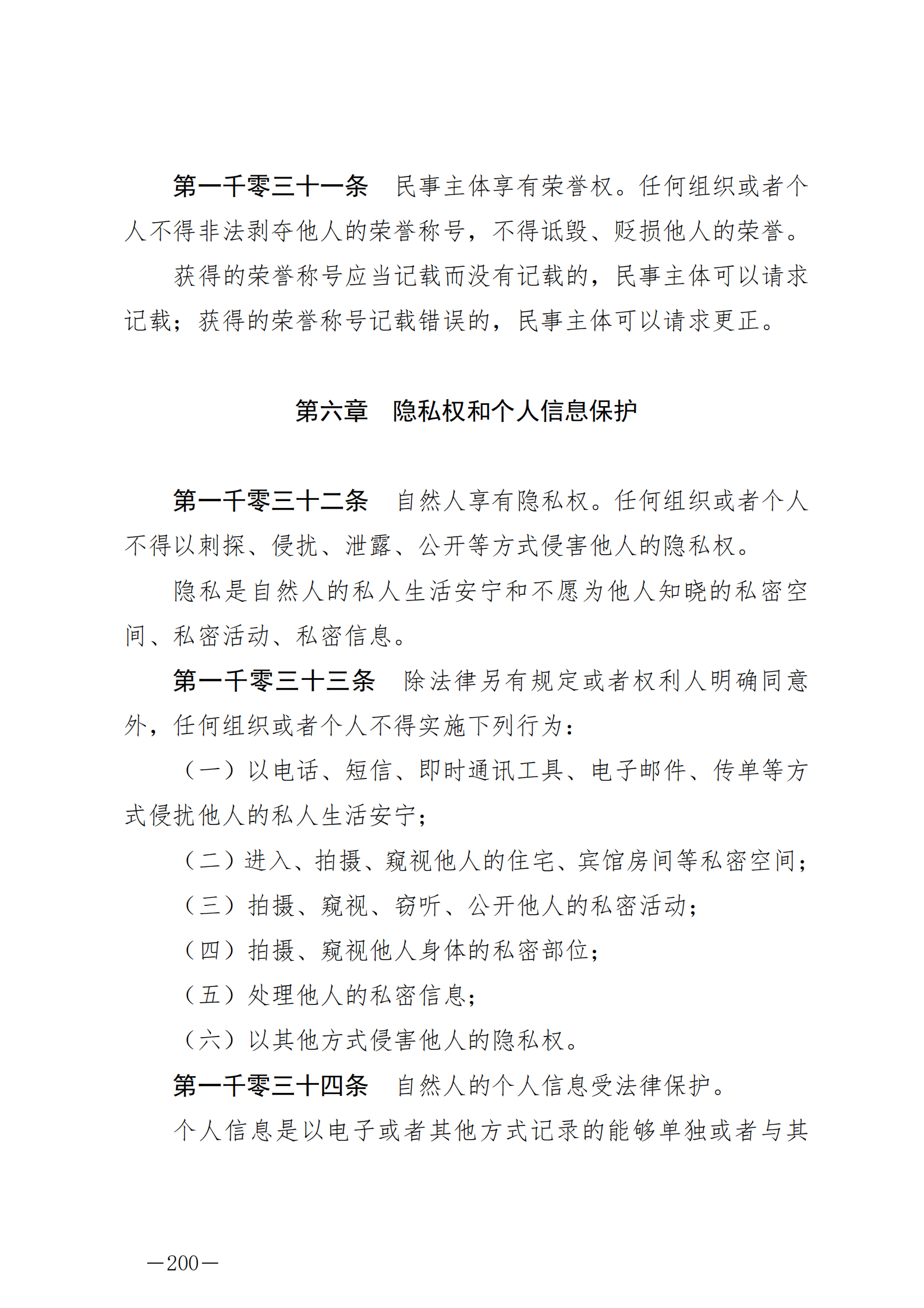
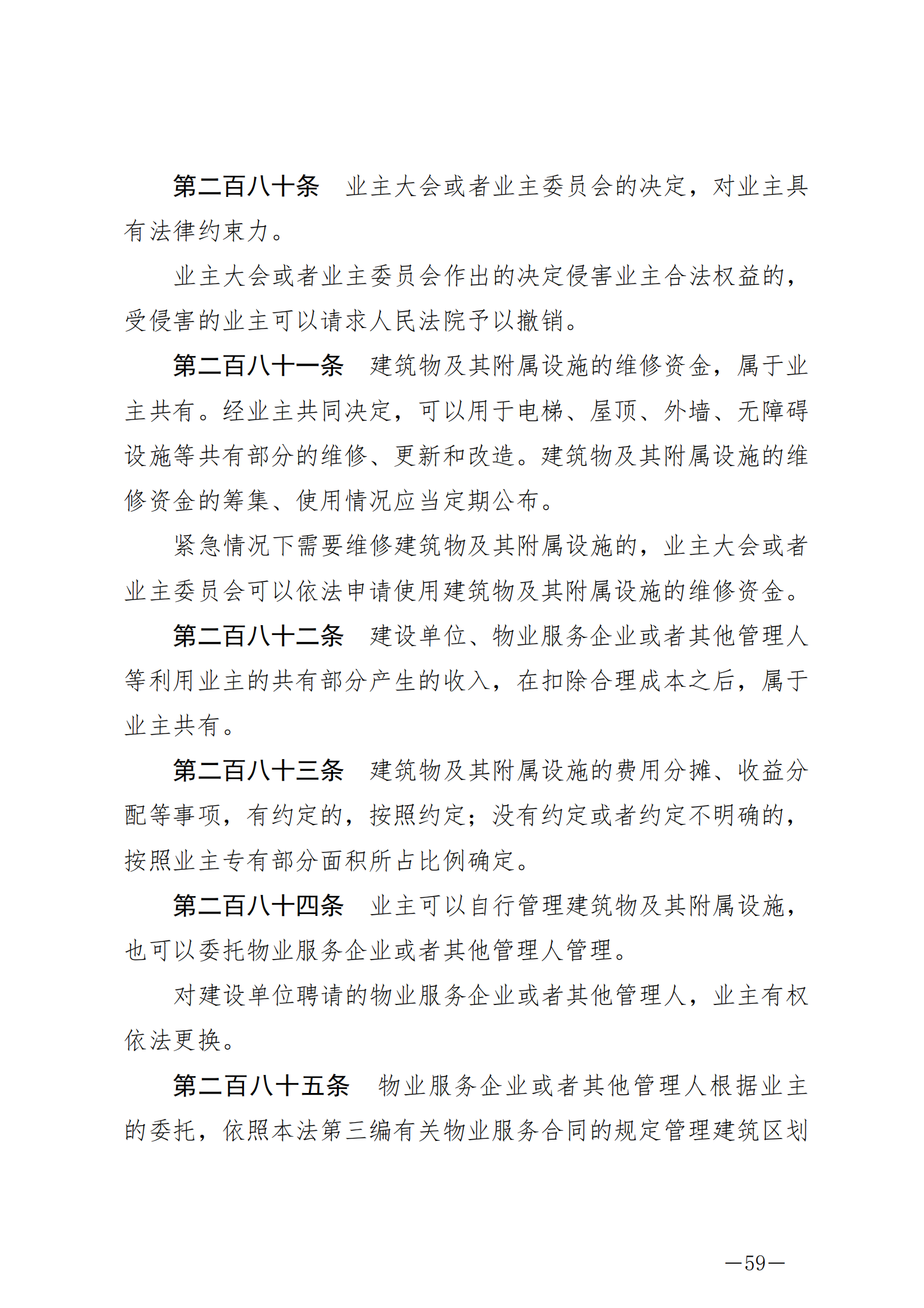
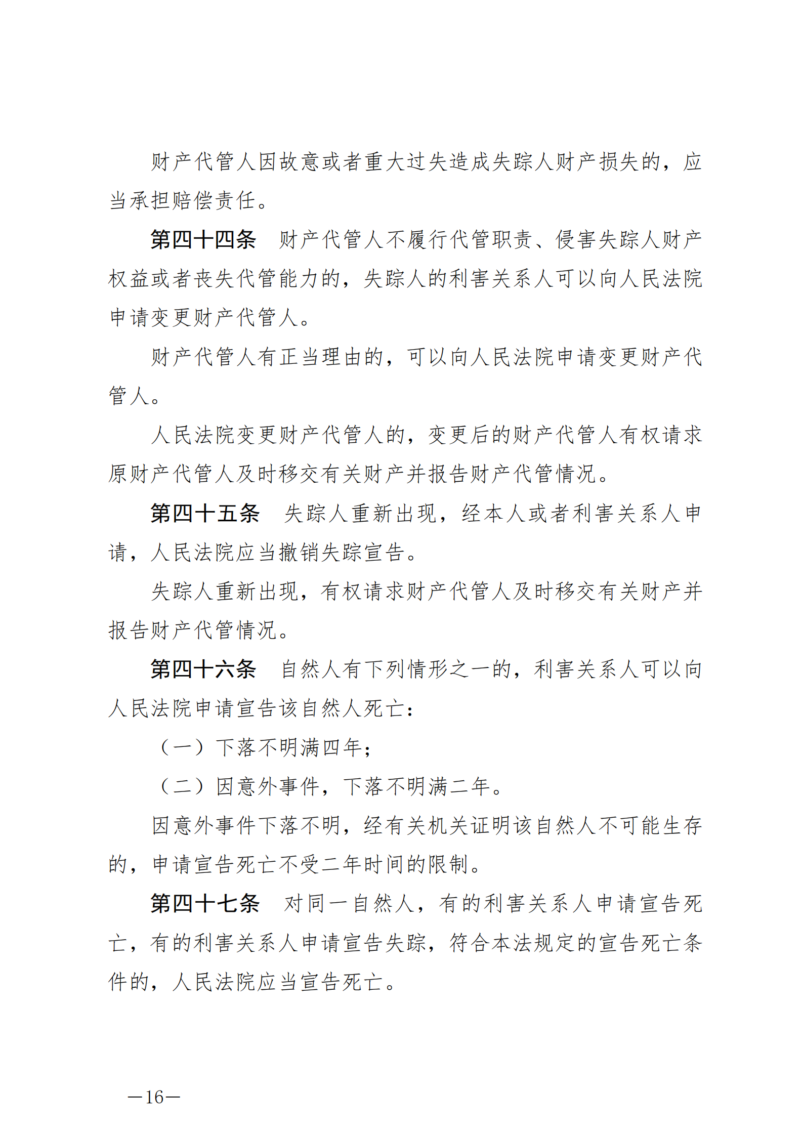
中华人民共和国民法典
超级管理员
2025-03-17
646
466
476
0